家园首页
罗氏家乘
设为首页
加入收藏
发送稿件
首页
罗氏家族
罗氏家话
罗氏家传
罗氏家书
科技天地
它山之石
罗氏家园
→
罗氏归宗
→
罗氏归宗
0000
重庆江北添贵(朝辅)公支系概况
重庆江北添贵(朝辅)公支系概况
http://www.luos.org>
罗章成
(一)上源概述
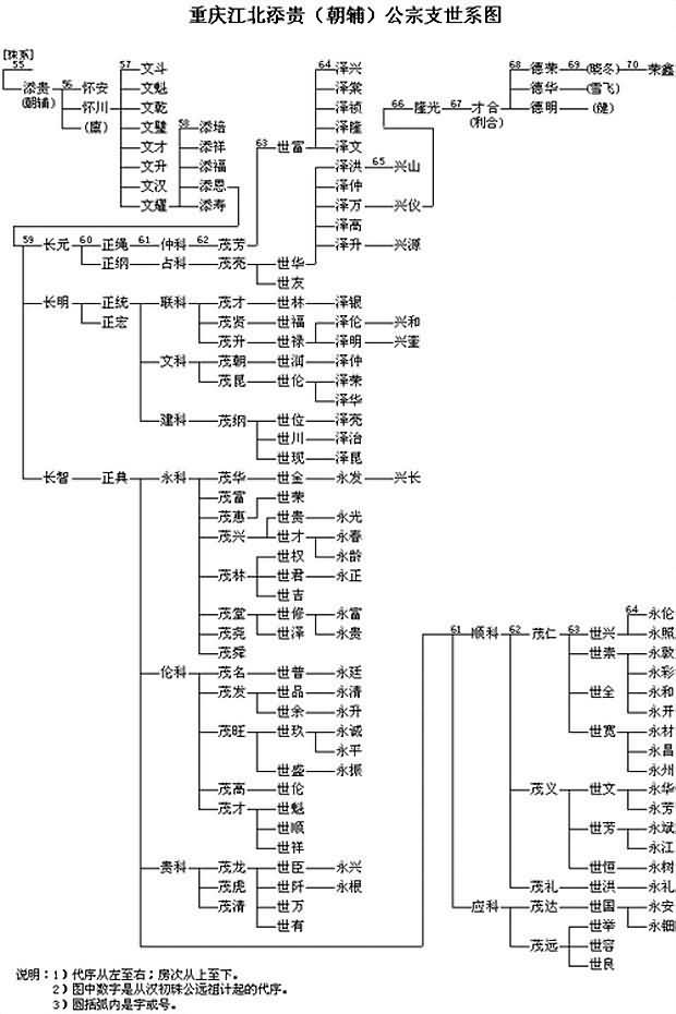
据川黔流传多种版本《罗氏族谱》综合考证,本英豪公宗支世系,自(珠系48)代统宸公起之直系连贯脉络为“统宸—英豪—显—道泮—廷彦—福缘—鉴—添贵(朝辅)……”。
(珠系49)代英豪公,统宸公长子,约元文宗“至顺”三(1332)年壬申岁生于大都(今之北京);约元惠宗(顺帝)“至正”十五(1355)年乙未岁,廿三岁时举进士,点翰林国史院学士;配李氏,生荣、华、显、茂、盛五子;明立归明,“洪武”二(1369)年,奉旨出任“红巾军残部征剿使”;“洪武”四(1371)年六月,规劝蜀夏明昇降明;“洪武”十二(1379)年己未岁,约四十七岁时统五子入蜀,任重庆府知府;后来,五子散居川黔各地,晚年感慨万分,曾赋 “八锦诗”一首,广为本支各派后裔世代流传。夫妇殁后皆葬于重庆浮图关。
(珠系50)代显公,字瑞兰,英豪公之第三子,落业綦江县三溪镇罗黄村黑石台;配洪氏、娶汪氏,生道泮一子。三老寿终之后皆品葬于圣贤坝莲花滩虾蟆口。
(珠系51)代道泮公,显公之独子,配刘氏,生廷彦一子。二老殁后皆葬于綦江县沙溪口仙人现掌穴。
(珠系52)代廷彦公,道泮公之独子,落业綦江县三溪坝访后山,配贺氏,生福缘一子。二老殁后皆葬于綦江县河水林飞凤衔珠穴。
(珠系53)代福缘公,廷彦公之独子,配霍氏,生鉴一子。二老殁后皆葬于綦江县杜元坝荷叶盖金龟正穴。
(珠系54)代鉴公,福缘公之独子,配何氏娴英,生添镇、添富、添亮、添贵、添秀、添泰、添茂七子。二老殁后合葬于綦江县杜元坝荷叶盖金龟右穴。
(珠系55)代添贵公,字朝辅,鉴公之第四子;配李氏,生怀安、怀川二子,娶霍氏、续杨氏生廪一子。
(珠系56)代怀川公,添贵公之次子,配李氏,生文斗、文魁、文乾、文璧、文才、文升、文汉、文耀八子。
(珠系57)代文耀公,怀川公之第八子,明思宗“崇祯”六(1633)年癸酉岁十二月十八日未时生于四川东道重庆府綦江县地名野茶坎屋基。配冉氏,生添培、添祥、添福、添恩、添寿五子。
(珠系58)代添恩公,字照吉,文耀公之第四子,清圣祖“康熙”五(1666)年丙午岁九月二十九日子时生于贵州省遵义府绥阳县赵家里一甲地名官水井屋基。配潘氏,生长元一子;娶鲁氏,生长明、长智二子。自此形成本支三大房系。
(二)本支字派
(珠系57)代起之字派为:文添长正科,茂世泽兴隆,才德显荣庆,国永享吉祥。
(三)老谱文献——原本族规
第一条 孝顺父母以报劬劳。如忤逆不孝违背天伦者,经族长理处以戒族中之为子者。
第二条 恭敬长上以尽彝伦。如不念天显阋墙凶狠者,经族长严斥以戒族中之为弟者。
第三条 和睦宗族以固本支。如以强凌弱以富压贫者,经族长劝惩以化族中之富强者。
第四条 教训子孙以成事业。如为士为农为工为商者,必因材引诱以励族中之子孙者。
第五条 公举族长以为典型。捡公平正直不拘年齿者,明是非曲直以解族中之纷争者。
第六条 早完钱粮以免抬垫。凡分受祖田自置基业者,须早完地丁以完国家之正课者。
第七条 护守坟茔以禁侵犯。如土石崩坏山水攸关者,必伙同培修以固百世之根本者。
第八条 拜扫清明以敦雍睦。凡长幼尊卑齐集报本者,必燕毛序齿以笃一本之亲亲者。
第九条 公议字派以免混淆。凡族有远近份有尊卑者,必循序取名以免冠履之倒置者。
第十条 同立规条以昭画一。如偭规错矩明知故犯者,必家法处置以立宗族之纪纲者。
以上十条立而不摇,凡我同族恪守毋论。
[约订立于明“万历”四十(1612)年壬子岁]
罗氏资讯
oooooooooo
家园提示:人自为谱,家自为说,正误自辨,取舍自酌。引用注明作者和出处。
来源:
罗氏家园
阅读:
6405
次
日期:
2005/2/19
【
查看评论
】 【
收藏
】 【
打印
】 【
关闭
】 【字体:
大
中
小
】
上一篇:
北大荒垦荒烈士罗海荣
下一篇:
“全国优秀女企业家”罗宝森
>> 相关文章
·
四川涼山宁南罗氏运禄公系
·
慈溪罗江罗氏白马嶴支系
·
江西《靖安县姓氏志》之罗姓
·
贵州都匀罗氏六保公后裔家谱
·
广东东莞南城英村罗氏源流
·
彭水与白龙罗氏一世祖
·
福建福州豫章罗氏宗谱源流
·
湖南湘潭龙泉罗氏楚芳公系
发表评论
站长提示:这里不是互动留言处!
点 评:
字数
0
用户名:
密码:
尊重网上道德,遵守中华人民共和国的各项有关法律法规
承担一切因您的行为而直接或间接导致的民事或刑事法律责任
本站管理人员有权保留或删除其管辖留言中的任意内容
本站有权在网站内转载或引用您的评论
参与本评论即表明您已经阅读并接受上述条款
关于本站
家园首页
家园邮箱
友情链接
设为首页
加入收藏
家园管理
家园地址:
https://www.luos.org
粤ICP备13039246号-2
家园创建:
罗良富
技术支持:
Assume
Yessure 法律顾问:罗劲松